Power BI Connector for Jira (DC)
Breadcrumbs

The Sprint Report Charts Table

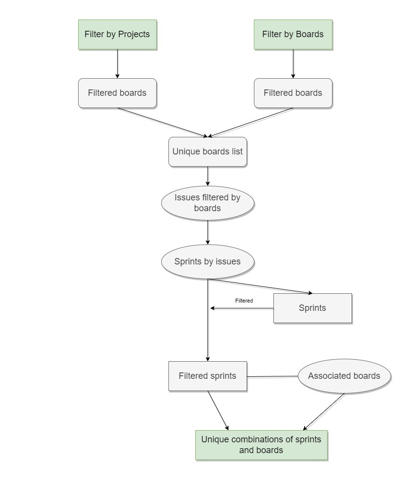
Sprints Filtering Schema: Filter by Issues

When Filter by Issues is applied and followed by the Projects, Boards, or Sprints filters, the filtering process is the following:

➡️ Boards are loaded based on the selected project and board filters.

➡️ All unique boards that meet the filtering criteria are combined into a single list.

➡️ The issues associated with the filtered boards are loaded based on the Boards Configured Filters.

➡️ The sprints are then loaded based on the issues list and filtered according to the Sprints Configured Filters.

➡️ The chart data is exported page by page with the corresponding unique combinations of sprint and board.

Sprints Report Charts-Page-3 (1).jpg
Filter by Issues Schema

When you apply the Projects and Boards filters, you will get rows of unique combinations of sprints and boards, meaning that the results from both filters will be concatenated.

imgonline-com-ua-twotoone-lflT7NGkFPglyXnS.jpg
2.jpg
5.jpg

When you add the Sprint filter after applying the Projects and Boards filters, you will get rows of unique combinations of sprints and boards associated with the selected sprint.

In this case, the Sprint filter filters the data instead of concatenating it, leading to a reduction in the amount of exported data.

AO Sprint 3.jpg
2.jpg
7.jpg

When exporting the Sprint Report Charts table for a specific sprint, first apply filter by Projects, and then apply filter by Sprints, meaning you filter the necessary sprint from the project where it is located.

Do_1.jpg

If you select filter by Sprints only, you will get an empty exported table.

Do not_1.jpg

Sprints Filtering Schema: Filter by Parent Boards

The filter by Parent Boards for the Sprint Report Charts tables operates on the same principle as it does for the Sprint Issues table, loading the sprints from their parent boards without considering JQL filters.

However, in this case, filter by Sprints also filters the exported data instead of concatenating it.

The combination of filters provided on the screenshot will lead to a reduction in the amount of exported data.

step 1.jpg
step 2.jpg
step 3.jpg