Power BI Connector for Jira (DC)
Breadcrumbs

The Sprint Issues Table

Notice on Jira Terminology Updates

Atlassian has introduced new terminology across Jira to better reflect evolving work practices. For example:

  • “Issue” is now referred to as “work”

  • “Project” is now referred to as “space”

These changes are gradually rolling out across Jira and may already be visible in your Jira interface.

Power BI Connector team is aware of these updates and is working toward alignment where applicable. In the meantime, you may notice differences between Jira's terminology and what’s currently used in this documentation.

Useful Links:

🔗 Community post: "'Work' is the new collective term for all items you track in Jira" and

🔗 Atlassian Community: "Evolving Jira terminology: ‘Projects’ will soon be ‘Spaces’"

🔗 Atlassian Developer discussion: “'Work' is the new collective term for items tracked in Jira”

Sprint Filtering Schema: Filter by Issues

When Filter by Issues is applied and followed by the Projects, Boards, or Sprints filters, the filtering process is the following:

➡️ Projects Issues are loaded by filtering projects.

➡️ Boards Issues are loaded by filtering boards.

➡️ Sprints Issues are loaded by filtering sprints.

➡️ All unique issues are combined into one list.

➡️ Sprints associated with the unique issues list are loaded.

➡️ The unique combinations of issues and associated sprints are being exported.

Sprints Filtering Schema Filter by Issues.jpg
Filter by Issues Schema

When you apply the filter by Projects, you will get rows of unique combinations of issues and sprints.

First, the system loads project issues, including subtasks, based on the selected project. Then, the sprints associated with these issues are loaded, creating a set of unique combinations.

Filter by Project.jpg
SprintIssues.jpg
  • In the provided example, the selected project contains 8 issues and 1 subtask. Additionally, 2 of the issues are associated with 2 different sprints respectively. Consequently, there are 11 unique combinations (rows) of issues and sprints.

Not all issues linked to your project are part of sprints. If an issue is not related to any sprint, it won’t be included in the exported table.

11.jpg
  • When you add a filter by Boards (meaning a board from another project), you create a concatenated unique list of issues filtered by both projects and boards and the sprints associated with those issues respectively.

Project and Board.jpg
SprintIssues.jpg
  • In the provided example, the selected board contains 10 issues. As a result, the exported table has increased by 10 rows and now it displays 21 unique combinations (rows) of issues and sprints.

2!.jpg
  • When you add the filter by Sprints (meaning a sprint from another project), you create a concatenated unique list of issues filtered by selected sprints, projects, and boards and the sprints associated with those issues respectively.

  • As a result, we obtain a unique list of issues and sprints that includes the results of three filters.

Project Board and Sprint.jpg
SprintIssues.jpg

In the provided example, the selected sprint contains 4 issues. As a result, the exported table has increased by 4 rows and now it displays 25 unique combinations (rows) of issues and sprints.

3!.jpg
  • When exporting the Sprint Issues table for a specific board, apply filters by Boards directly. There’s no need to first select the project to which the board belongs, and then filter it from that project.

  • The same rule applies to sprints, apply the filter by Sprints directly.

Do not_1.jpg
Do not_2.jpg
Do.jpg

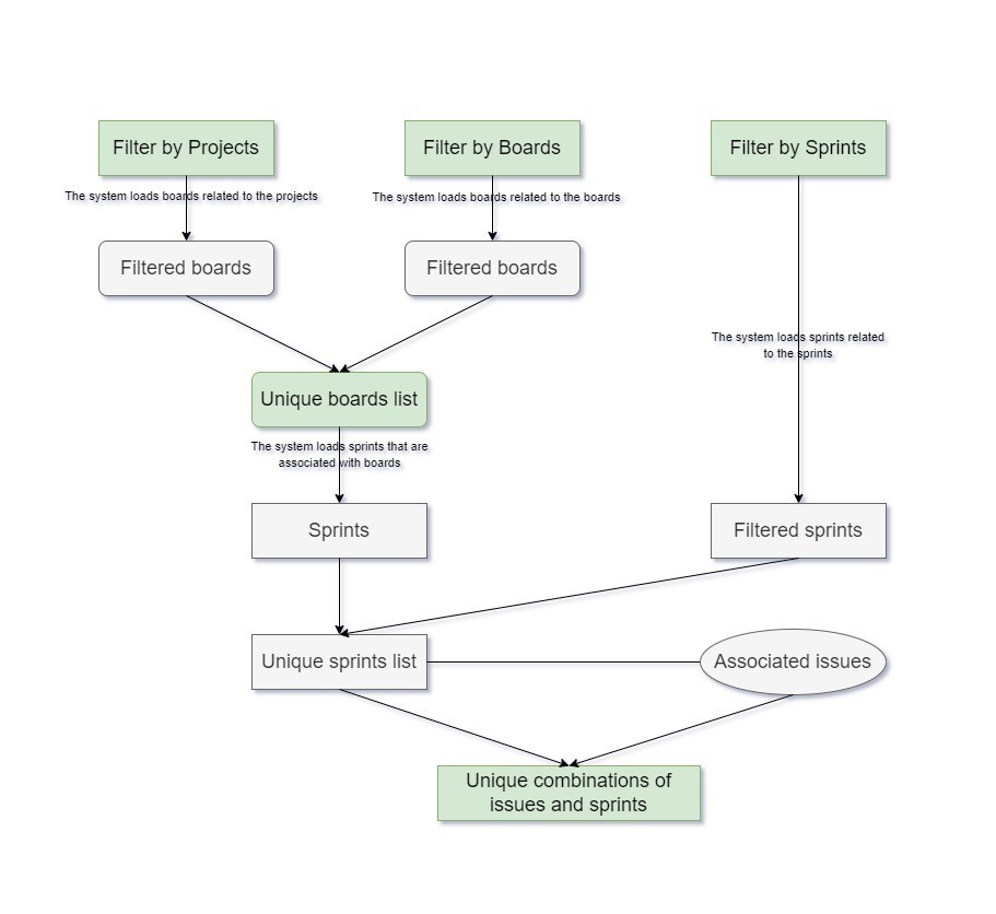
Sprint Filtering Schema: Filter by Parent Boards

When Filter by Parent Boards is applied and followed by the Projects, Boards, or Sprints filters, the filtering process is the following:

➡️ Project boards are loaded by filtering projects.

➡️ Boards are loaded by filtering boards.

➡️ All unique boards are combined into one list.

➡️ Sprints are loaded by unique parent boards list.

➡️ Sprints are loaded by filtered sprints.

➡️ All unique sprints are combined into one list.

➡️ Issues are loaded by a unique sprints list.

➡️ All unique issues are combined into one list and exported page by page with the corresponding unique combinations of issue and sprint.

Filter by Paren Boards.jpg
Filter by Parent Boards Schema

When you apply the filter by Projects, you will get rows of unique combinations of issues and sprints.

The boards are loaded based on the selected project. Then, sprints that are associated with these boards are loaded. Finally, the issues that are associated with these sprints are loaded, creating unique combinations of issues and sprints.

Project_by_parent_boards.jpg
SprintIssues.jpg
  • In the provided example, the selected project contains 8 issues and 1 subtask. Additionally, 2 of the issues are associated with 2 different sprints respectively. Consequently, there are 11 unique combinations (rows) of issues and sprints.

Not all issues linked to your project are part of sprints. If an issue is not related to any sprint, it won’t be included in the exported table.

11_2.jpg

When you add the filter by Boards (meaning a board from another project), you will create rows of unique combinations of issues and sprints.

The boards will be loaded based on the selected project and board filters. All boards that meet the filtering criteria are combined into a single list. Next, the sprints are loaded based on the unique boards list, followed by the loading of issues based on the unique sprints list.

Project and Board_by_parent_boards.jpg
SprintIssues.jpg
  • In the provided example, the selected board contains 10 issues. As a result, the exported table has increased by 10 rows and now it displays 21 unique combinations (rows) of issues and sprints.

4.jpg

When you add the filter by Sprints (meaning a sprint from another project), you create rows of unique combinations of issues and sprints. 

The boards will be loaded based on the selected project and board filters. All boards that meet the filtering criteria are combined into a single list. Next, the sprints are loaded based on the unique boards list. The sprints are also filtered and combined into a single list before loading the issues based on the unique sprints list.

Project Board and Sprint_by_parent_boards.jpg
SprintIssues.jpg
  • In the provided example, the selected sprint contains 4 issues. As a result, the exported table has increased by 4 rows and now it displays 25 unique combinations (rows) of issues and sprints.

6.jpg