Power BI Connector for Jira (DC)
Breadcrumbs

Sprint Report Charts Table

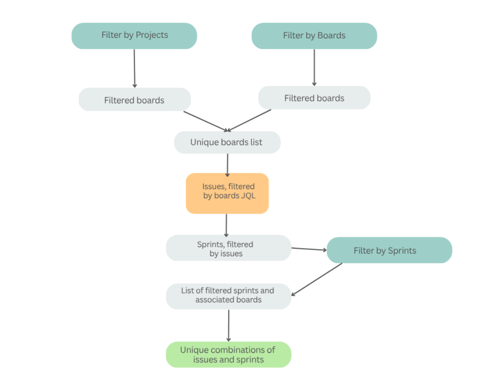
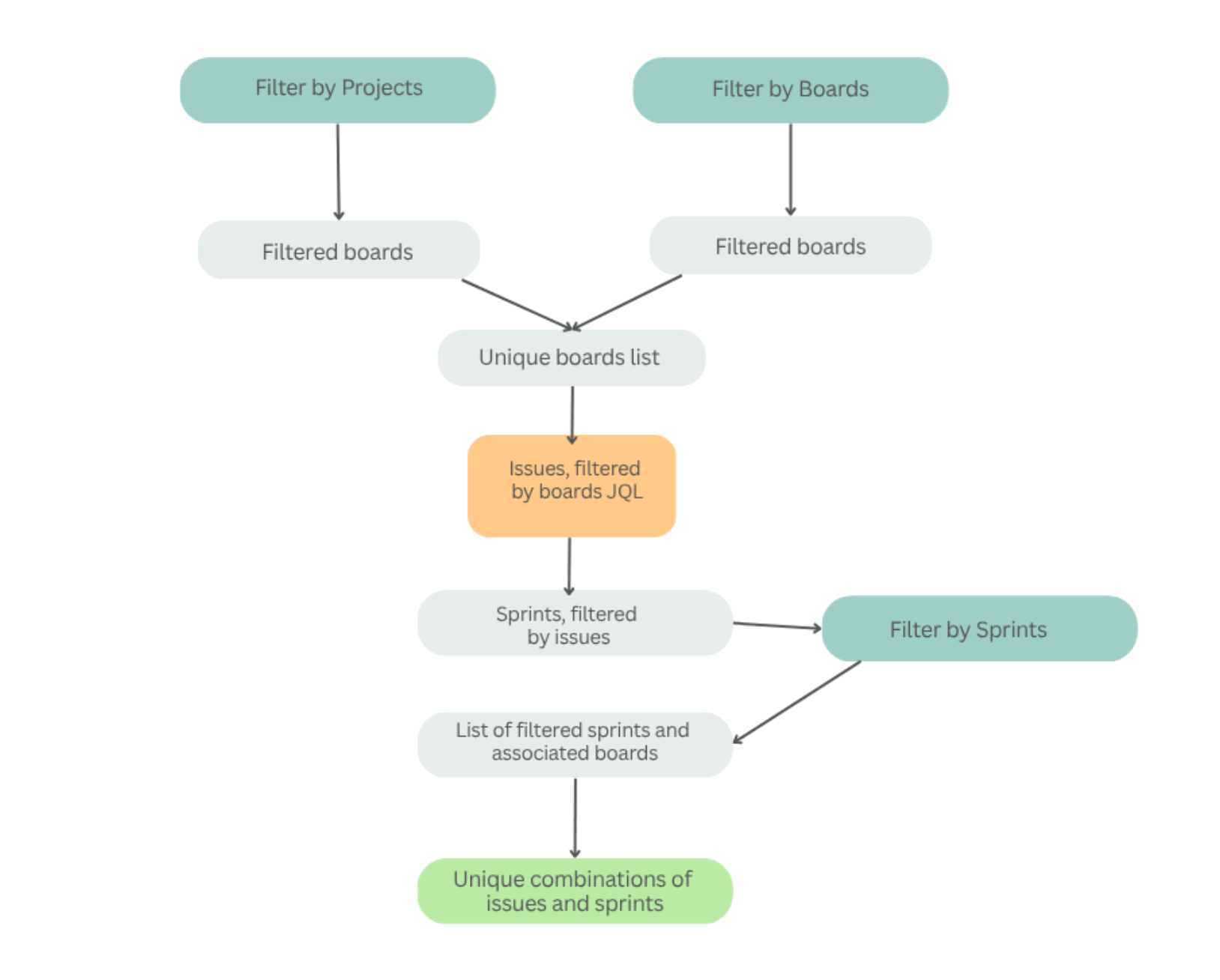
Sprints Scheme: Filter by Issues

When Filter by Issues is applied and followed by the Projects, Boards, or Sprints filters, the filtering process is the following:

  •  Boards are loaded and filtered based on the selected Projects filter.

  •  Boards are loaded and filtered based on the selected Boards filter.

  • All unique boards from previous filtered sets are combined into a single list.

  • The Issues linked to the filtered boards by JQL are loaded.

  • Then Sprints are loaded based on the issues list and filtered according to the Sprints filter.

  • The chart data is exported page by page with the corresponding unique combinations of sprints and issues.

Sprint_Report_Charts_-_Sprints_Scheme:_Filter_by_Issues.gif
Sprints Scheme: Filter by Issues

When you apply the Projects and Boards filters:

  • The exported table displays unique combinations of sprints and boards.

  • Results from both filters are combined (concatenated).

sprint_report_charts_table_sheme_by_issues_project_&_boards.gif
sprint_report_charts_table_sheme_by_issues_project_&_boards_2.gif
sprint_report_charts_table.gif
5.jpg
  • When you apply the Sprint filter after the Projects and Boards filters:

    • The exported table displays unique combinations of sprints and boards associated with the selected sprint.

  • In this case, the Sprint filter narrows the results rather than combining them.

    • As a result, the total amount of exported data is reduced.

sprint_report_charts_table_sheme_by_issues_sprints_1.gif
7.jpg

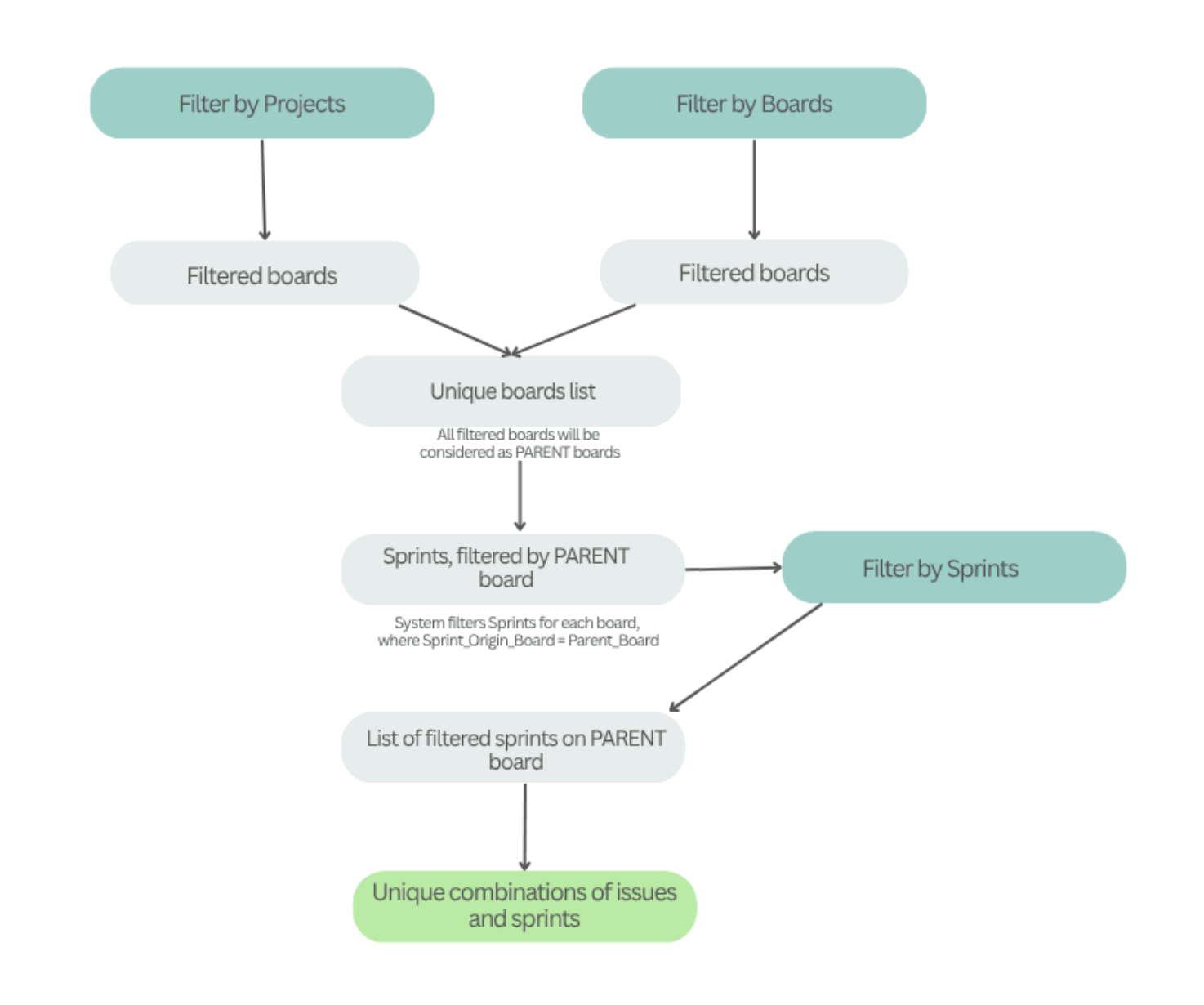
Sprints Scheme: Filter by Parent Boards

When filter by Parent Board schema is applied and followed by the Projects, Boards and Sprints filters, the filtering process is the following:

  •  Boards are loaded and filtered based on the selected Projects filter.

  •  Boards are loaded and filtered based on the selected Boards filter.

  • All unique boards from previous filtered sets are combined into a single list and considered as PARENT boards list.

  • Then Sprints are loaded and filtered based on the link Sprint Origin Board = Parent Board.

  • All unique sprints from the previous filtered set are combined into a single list and filtered by Sprints filter.

  • The chart data is exported page by page with the corresponding unique combinations of sprints and issues.

Sprint_Report_Charts_-_Sprints_Scheme:_Filter_by_Parent_Boards.gif
Sprints Scheme: Filter by Parent Boards
  • When using Sprints Scheme: Filter by Parent Boards mode for the Sprint Report Charts table:

    • The system loads sprints from their parent boards, ignoring JQL filters.

  • The Sprints filter narrows the exported data rather than combining it.

  • Applying a combination of filters, as shown in the screenshots, reduces the total amount of exported data.

sprint_report_charts_table_sheme_by_parent_board_project.gif
sprint_report_charts_table_sheme_by_parent_board_boards.gif
sprint_report_charts_table_sheme_by_parent_board_results1.gif
sprint_report_charts_table_sheme_by_parent_board_sprints.gif
sprint_report_charts_table_sheme_by_parent_board_sprints_final_result.gif

Exporting Empty Sprints Based on the Sprints Schema Filter

The following sprint types are treated as empty:

  • Sprint 1: No linked issues; sprint not started.

  • Sprint 2: No linked issues; sprint was started and then closed.

  • Sprint 3: No linked issues; issues were removed; sprint was started and then closed.

The filtering behavior is the same as described earlier.
Consider the following behavior:

  • When applying Sprint Schema: Filter by Issues, the export result will be empty because no sprints contain linked issues. As a result, there’s no Sprint Report Chart data to display.

  • When applying Sprint Schema: Filter by Parent Board, the export will include Sprint 3, because it’s linked to the parent board and still contains information about the removed issue.
    Sprints 1 and 2 won’t appear because they don’t contain data for the Sprint Report Chart.

sprint_will_not_be_shown_in_chart.gif
sprint_will_be_shown_in_chart.gif
sprint_will_be_shown_in_chart_-_result.gif