Power BI Connector for Jira (DC)
Breadcrumbs

Burndown Charts Table

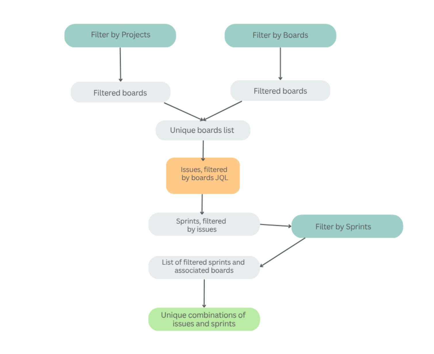
Sprints Scheme: Filter by Issues

When Filter by Issues is applied and followed by the Projects, Boards, or Sprints filters, the filtering process is the following:

  •  Boards are loaded and filtered based on the selected Projects filter.

  •  Boards are loaded and filtered based on the selected Boards filter.

  • All unique boards from previous filtered sets are combined into a single list.

  • The Issues linked to the filtered boards by JQL are loaded.

  • Then Sprints are loaded based on the issues list and filtered according to the Sprints filter.

  • The chart data is exported page by page with the corresponding unique combinations of sprints and issues.

Burndown_Charts_Sprints_Scheme:_Filter_by_Issues.gif
Sprints Scheme: Filter by Issues
  • When you filter by Projects, the exported table displays unique combinations of sprints and boards.

burndown_charts_tables.gif
burndown_charts_tables_filter_by_issues_project_f.gif
burndown_charts_tables_filter_by_issues_project_f_result.gif
  • When you add filter by Boards (meaning a board from another project):

    • The table includes additional rows for unique sprint–board combinations from the selected board.

    • In other words, results from both filters are combined - the list expands to include all unique combinations across the chosen projects and boards.

burndown_charts_tables_filter_by_issues_boards_f.gif
burndown_charts_tables_filter_by_issues_boards_f_results.gif
  • When you apply the Sprints filter after the Projects and Boards filters:

    • The table displays unique sprint–board combinations associated with the selected sprint.

  • In this case, the Sprints filter narrows the results rather than combining them.

    • As a result, the amount of exported data is reduced.

burndown_charts_tables_filter_by_issues_sprints_f.gif
burndown_charts_tables_filter_by_issues_sprints_f_result.gif

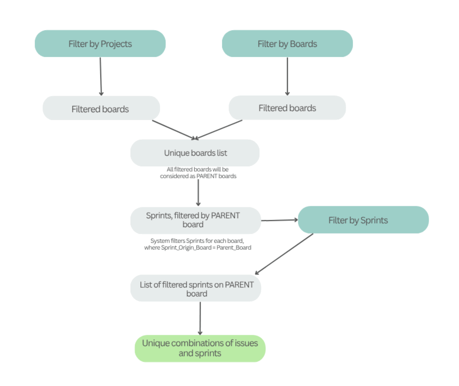
Sprints Scheme: Filter by Parent Boards

When filter by Parent Board schema is applied and followed by the Projects, Boards and Sprints filters, the filtering process is the following:

  •  Boards are loaded and filtered based on the selected Projects filter.

  •  Boards are loaded and filtered based on the selected Boards filter.

  • All unique boards from previous filtered sets are combined into a single list and considered as PARENT boards list.

  • Then Sprints are loaded and filtered based on the link Sprint Origin Board = Parent Board.

  • All unique sprints from the previous filtered set are combined into a single list and filtered by Sprints filter.

  • The chart data is exported page by page with the corresponding unique combinations of sprints and issues.

Burndown_Charts_Sprints_Scheme:_Filter_by_Parent_Board.gif
Sprints Scheme: Filter by Parent Boards
  • When you apply filter by Projects, the exported table displays unique combinations of issues and sprints.

  • Boards are loaded based on the chosen project:

    • If each board contains a different set of issues, the table shows a list of all boards.

    • If all boards share the same set of issues, only unique issues per board are displayed.

  • In the provided example:

    • The selected project contains four issues.

    • Two issues are not linked to any sprint and therefore aren’t shown.

    • The remaining two issues belong to the same sprint, but are in different states on the Burndown chart.

Not all issues linked to your project are part of sprints. If an issue is not related to any sprint, it won’t be included in the exported table.

burndown_charts_tables_filter_by_parent_board_projects_f.gif
burndown_charts_tables_filter_by_parent_board_projects_f_results.gif
  • Then, if you apply the Boards filter (meaning a board from another project), the table expands to include a list of unique sprints with their related issues from the selected boards.

burndown_charts_tables_filter_by_parent_board_boards_f.gif
burndown_charts_tables_filter_by_parent_board_boards_f_results.gif
  • When you apply the Sprints filter, it refines the results from the Projects and Boards filters.

    • The exported table shows only data related to the selected sprint.

  • As a result, combining filters narrows the dataset and reduces the amount of exported data.

burndown_charts_tables_filter_by_parent_board_sprints_f.gif
burndown_charts_tables_filter_by_parent_board_sprints_f_results.gif

Exporting Empty Sprints Based on the Sprints Schema Filter

The following sprint types are treated as empty:

  • Sprint 1: No linked issues; sprint not started.

  • Sprint 2: No linked issues; sprint was started and then closed.

  • Sprint 3: No linked issues; issues were removed; sprint was started and then closed.

The filtering behavior is the same as described earlier.
Consider the following behavior:

  • When applying Sprint Schema: Filter by Issues, the export result will be empty because no sprints contain linked issues. As a result, there is no Burndown Chart data to display.

  • When applying Sprint Schema: Filter By Parent Board, the export includes Sprint 2 and Sprint 3, because both are linked to the parent board.

    • Sprint 3: Shows started and closed actions, and removed issue actions.

    • Sprint 2: Shows started and closed actions.

    • Sprint 1: Not included because it is a future-type sprint, which is excluded from the export.

Burndown_Charts_pic_1.gif
Burndown_Charts_pic_2.gif
Burndown_Charts_pic_result.gif

Statistics Filter

  • The Statistics filter applies only to the Burndown Charts table.

    • It allows you to choose which estimation statistics to include to the exported data.

  • The list of available statistics is generated from:

    • The Estimation Statistics defined on the Board configuration page.

    • The Remaining Estimate and Time Spent time-tracking types.

burndown_charts_tables_statistics_filter_over.gif
burndown_charts_tables_estimation_statistics.gif
burndown_charts_tables_remaining_estimate_and_time_spent.gif

The following examples show how different estimation statistics affect the export results.

  • If the Statistics filter is not applied, the Burndown Charts table is exported using the estimation type defined in the Board configuration.

burndown_charts_tables_statistics_filter_ep_board.gif
burndown_charts_tables_statistics_filter_azp_ep_board.gif
burndown_charts_tables_statistics_filter_is_not_applied.gif
burndown_charts_tables_statistics_1+2.gif
  • When the Statistics filter is applied, the Burndown Charts table is exported using the selected estimation statistics.

    • In this case, the board configuration settings are ignored.

burndown_charts_tables_statistics_filter_ep_board.gif
burndown_charts_tables_statistics_filter_azp_ep_board.gif
burndown_charts_tables_statistics_is_applied.gif
Screenshot 2025-10-09 194103.jpg