Power BI Connector for Jira (DC)
Breadcrumbs

Sprint Issues Table

Sprints Scheme: Filter by Issues

When Filter by Issues is applied and followed by the Projects, Boards, or Sprints filters, the filtering process is the following:

➡️ Projects Issues are loaded by filtering projects.

➡️ Boards Issues are loaded by filtering boards.

➡️ Sprints Issues are loaded by filtering sprints.

➡️ All unique issues are combined into one list.

➡️ Sprints associated with the unique issues list are loaded.

➡️ The unique combinations of issues and associated sprints are being exported.

Sprints Filtering Schema Filter by Issues.jpg
Sprints Scheme: Filter by Issues
  • When you filter by Projects, the exported table displays unique combinations of issues and sprints.

  • The system processes the data in the following order:

    • Loads project issues, including subtasks, based on the selected project.

    • Retrieves associated sprints for those issues.

    • Generates a list of unique issue–sprint combinations based on the loaded data.

sprint_issues_table_sheme_by_issues_project_1.gif
sprint_issues_table_.gif
  • In the provided example, the selected project includes:

    • 8 issues and 1 subtask.

    • 2 issues that are each associated with two different sprints.

  • As a result, the table displays 11 unique combinations (rows) of issues and sprints.

Not all issues linked to your project are part of sprints. If an issue is not related to any sprint, it won’t be included in the exported table.

11.jpg
  • When you add filter by Boards (meaning a board from another project):

    • The system creates a combined list of issues filtered by both Projects and Boards.

    • It also includes the sprints associated with those issues.

sprint_issues_table_sheme_by_issues_boards_1.gif
  • In the provided example, the selected board contains 10 issues.

  • As a result, the exported table increases by 10 rows and now displays 21 unique combinations (rows) of issues and sprints.

2!.jpg
  • When you add the filter by Sprints (meaning a sprint from another project):

    • The system creates a combined list of issues filtered by the selected Sprints, Projects, and Boards.

    • It also includes the sprints associated with those issues.

  • As a result, the table displays a unique list of issues and sprints that reflects the combined results of all three filters.

sprint_issues_table_sheme_by_issues_sprints_1.gif
  • In the provided example, the selected sprint contains 4 issues.

  • As a result, the exported table increases by 4 rows and now displays 25 unique combinations (rows) of issues and sprints.

3!.jpg
  • If you want to export the Sprint Issues table for a specific board, apply the Boards filter directly.

  • If you want to export the Spring Issues table for a specific sprint, apply the Sprints filter directly.

bi_connectors_jira_dc_software_tables_sprint_issues_boards.gif

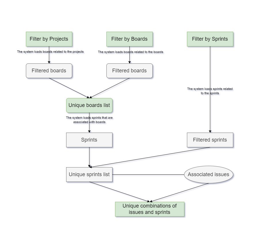
Sprints Scheme: Filter by Parent Boards

When Filter by Parent Boards is applied and followed by the Projects, Boards, or Sprints filters, the filtering process is the following:

➡️ Project boards are loaded by filtering projects.

➡️ Boards are loaded by filtering boards.

➡️ All unique boards are combined into one list.

➡️ Sprints are loaded by unique parent boards list.

➡️ Sprints are loaded by filtered sprints.

➡️ All unique sprints are combined into one list.

➡️ Issues are loaded by a unique sprints list.

➡️ All unique issues are combined into one list and exported page by page with the corresponding unique combinations of issue and sprint.

Filter by Paren Boards.jpg
Sprints Scheme: Filter by Parent Boards
  • When you filter by Projects, the exported table displays unique combinations of issues and sprints.

  • The system processes the data in the following order:

    • Loads boards associated with the selected project.

      • If boards contain different sets of issues, the table shows a list of all boards.

      • If all boards share the same set of issues, the table shows only the unique issue–board combinations.

    • Retrieves sprints associated with those boards.

    • Loads issues related to the retrieved sprints.

    • Generates unique issue–sprint combinations based on the loaded data.

sprint_issues_table_sheme_by_parent_boards_projects_1.gif
  • In the provided example, the selected project includes:

    • 8 issues and 1 subtask.

    • 2 issues that are each associated with two different sprints.

  • As a result, the table displays 11 unique combinations (rows) of issues and sprints.

Not all issues linked to your project are part of sprints. If an issue is not related to any sprint, it won’t be included in the exported table.

11_2.jpg
  • When you add the Boards filter (meaning a board from another project), the exported table displays unique combinations of issues and sprints.

  • The system processes the data in the following order:

    • Loads boards based on the selected Project and Board filters.

      • All boards that meet the filtering criteria are combined into a single list.

    • Retrieves sprints associated with the unique boards list.

    • Loads issues associated with the retrieved sprints.

    • Generates unique issue–sprint combinations based on the loaded data.

sprint_issues_table_sheme_by_parent_boards_boards_1.gif
  • In the provided example, the selected board contains 10 issues.

  • As a result, the exported table increases by 10 rows and now displays 21 unique combinations (rows) of issues and sprints.

4.jpg
  • When you add the filter by Sprints (meaning a sprint from another project), the table displays unique combinations of issues and sprints.

  • The system processes the data in the following order:

    • Loads boards based on the selected Project and Board filters.

      • All boards that meet the filtering criteria are combined into a single list.

    • Retrieves sprints associated with the unique boards list.

      • The sprints are filtered based on the selected Sprints filter and combined into a single list.

    • Loads issues associated with the filtered sprints.

    • Generates unique issue–sprint combinations based on the loaded data.

sprint_issues_table_sheme_by_parent_boards_sprints_1.gif
  • In the provided example, the selected sprint contains 4 issues.

  • As a result, the exported table increases by 4 rows and now displays 25 unique combinations (rows) of issues and sprints.

6.jpg