SQL Connector for Jira (Cloud)
Breadcrumbs

Data Schema

This page is provided only as an example of ERDs and is no longer updated. For the most up-to-date ERDs, please visit Data Relationships tab.

sql_connector_data_relationships_tab.gif

Jira Work Management

Jira Work Management - Part 1.gif
Part 1
Jira Work Management - Part 2.gif
Part 2


Jira Work Management - Part 3.png
Part 3
Jira Work Management - Part 4.png
Part 4


Jira Software

Jira Software - Part 1.png
Part 1
Jira Software - Part 2.png
Part 2

Jira Service Management

Jira Service Management.png

Tempo Timesheets & Tempo Planner

Tempo Timesheets & Tempo Planner.png


Tempo Cost Tracker

Tempo Cost Tracker.png


Projectrak

Projektrak.png

Time In Status

Time in Status.png

Xray

Xray - Part 1.png
Part 1
Xray - Part 2.png
Part 2
Xray - Part 3.png
Part 3

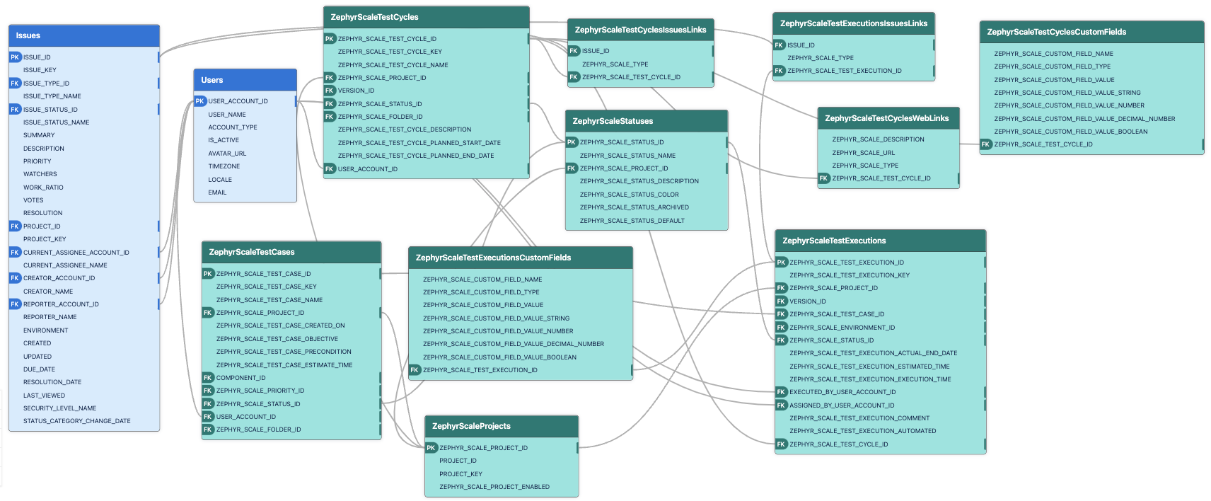
Zephyr Scale

Zephyr Scale - Part 1.png
Part 1
Zephyr Scale - Part 2.png
Part 2
Zephyr Scale - Part 3.png
Part 3
Zephyr Scale - Part 4.png
Part 4

Zephyr Squad

zephyr-squad-data-schema.gif

Time to SLA

Time to SLA.gif

Assets (Insight)

Assets (Insights).gif

QMetry

QMetry - Part 1.gif
Part 1
QMetry - Part 2.gif
Part 2