Tableau Connector for Jira (DC)
Breadcrumbs

Board Charts Table

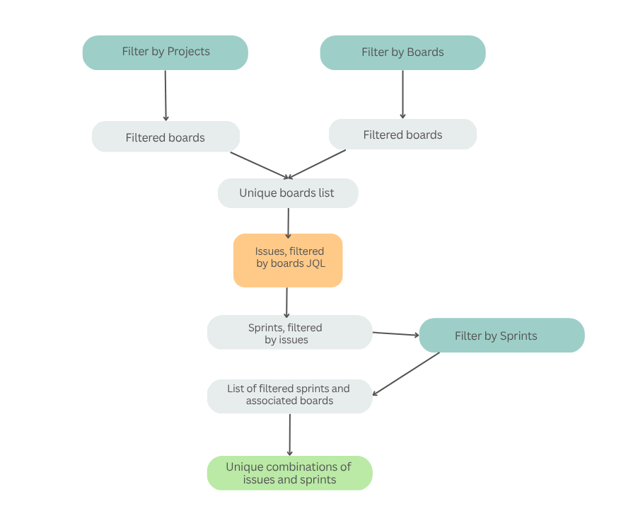
Sprints Scheme: Filter by Issues

When Filter by Issues is applied and followed by the Projects, Boards, or Sprints filters, the filtering process is the following:

  • Boards are loaded and filtered based on the selected Projects filter.

  • Boards are loaded and filtered based on the selected Boards filter.

  • All unique boards from previous filtered sets are combined into a single list.

  • The Issues, linked to the filtered boards by JQL, are loaded.

  • Then Sprints are loaded based on the issues list and filtered according to the Sprints filter.

  • The chart data is exported page by page with the corresponding unique combinations of sprints and issues.

Board_Charts_scheme_1.gif
Sprints Scheme: Filter by Issues
  • When you filter by Projects, all boards that contain issues from this project (based on JQL) are returned. The exported table displays unique combinations of boards and sprints.

Board_Charts_sprints_scheme_by_issues_projects.gif
f193345b-923e-40d4-8415-86e142cc7497.jpg
  • When you add a filter by Boards (meaning a board from another project), issues matching the board’s JQL are found.

  • The system then identifies all sprints linked to those issues.

  • The exported table includes additional rows of unique board-sprint combinations, and results from both filters are combined.

  • The list expands to include all unique combinations across the selected projects and boards.

Board_Charts_sprints_scheme_by_issues_boards.gif
7957c6ec-92ac-4a59-93ab-cae928d68906.jpg
  • When you apply the Sprints filter after the Projects and Boards filters, all issues linked to selected sprints are found.

  • The exported table then displays unique board-sprint combinations associated with the selected sprint:

    • In this case, the Sprints filter narrows the results rather than combining them.

    • As a result, the amount of exported data is reduced.

Board_Charts_sprints_scheme_by_issues_sprints.gif
0c84107c-2a2c-488d-bbb9-d55330f13b40.jpg

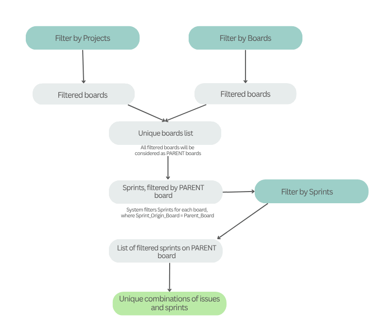
Sprints Scheme: Filter by Parent Boards

When filter by Parent Board schema is applied and followed by the Projects, Boards and Sprints filters, the filtering process is the following:

  • Boards are loaded and filtered based on the selected Projects filter.

  • Boards are loaded and filtered based on the selected Boards filter.

  • All unique boards from previous filtered sets are combined into a single list and considered as PARENT boards list.

  • Then Sprints are loaded and filtered based on the link Sprint Origin Board = Parent Board.

  • All unique sprints from the previous filtered set are combined into a single list and filtered by Sprints filter.

  • The chart data is exported page by page with the corresponding unique combinations of sprints and issues.

Board_Charts_sprints_scheme_by_parent_board_schema_2.gif
  • When you apply the Projects filter, all boards belonging to that project are found.

  • The system then identifies all sprints where each board is the PARENT_BOARD.

  • The exported table displays unique board–sprint combinations.

Board_Charts_sprints_scheme_by_parent_board_projects.gif
boardchart_project_export.jpg
  • When you apply the Boards filter, all sprints where each selected board is the PARENT_BOARD are found.

  • The exported table combines these results with the previously returned data and keeps only the unique board–sprint combinations.

Board_Charts_sprints_scheme_by_parent_board_boards.gif
boardchart_project_board_export.jpg
  • When you apply the Sprints filter, all sprints for each parent board are retrieved. These sprints are then filtered by the selected Sprints filter:

    • In this case, the Sprints filter narrows the results rather than combining them.

    • As a result, the exported data set is reduced.

Board_Charts_sprints_scheme_by_parent_board_sprints.gif
boardchart_project_board_sprints_export.jpg

Exporting Empty Sprints Based on the Sprints Schema Filter

The following sprint types are treated as empty:

  • Sprint 1: No linked issues; sprint not started.

  • Sprint 2: No linked issues; sprint was started and then closed.

  • Sprint 3: No linked issues; issues were removed; sprint was started and then closed.

The filtering behavior is the same as described earlier.
Consider the following behavior:

  • When applying Sprint Schema: Filter by Issues, the export result will be empty because no sprints contain linked issues. As a result, there is no Board Chart data to display.

  • When applying Sprint Schema: Filter By Parent Board, the export includes Sprint 2 and Sprint 3, because both are linked to the parent board. In this case, Burndown Chart contains rows with the following information:

    • Sprint 3: Shows started and closed actions, and removed issue actions.

    • Sprint 2: Shows started and closed actions.

    • Sprint 1: Not included because it is a future-type sprint, which is excluded from the export.

empty for BoardCharts2.jpg
empty for BoardCharts.jpg
empty charts.jpg

Verifying Exported Data in Jira

To verify that your data was exported correctly:

  • Locate the relevant values directly in Jira.

  • Compare the exported data with the Jira values (for example, issue counts, sprint IDs, or board names).

Comparing velocities

5289005d-c50c-48c6-a2f0-191112135a96.jpg
fe195937-4656-4546-a379-2d7bb93574a8.jpg

Comparing the Burndown Charts fields

09f505ed-c293-4ad7-921b-18bc6f87ebb4.jpg
23457e34-b25e-4b77-8cf4-9b528b2aa47f.jpg